面对突入其来的疫情,全社会众志成城、团结一心,共同投入了抗“疫”战斗。疫情发生后,工程管理研究所迅速响应,在丁烈云院士的统一指挥和指导下,全体师生及工程师不仅直接投入抗“疫”一线工作,也全力推进教学和科研工作,以实际行动为战胜疫情做出贡献。

图1 2020年2月2日上午,省领导与丁烈云院士及项目组讨论项目工作
新型冠状病毒肺炎疫情牵动着全国人民的心,在海内外爱心人士及民间慈善组织的筹集下,大量应急救灾物资迅速涌入湖北省捐赠物资管理机构。快速处理、分发捐赠物资对疫情防控至关重要,为保障捐赠物资有序、高效、精准地送达至一线医疗单位,丁烈云院士组织成立专项工作组迅速开发“捐赠物资服务服务系统”。2月2日,丁烈云院士和王红卫教授,骆汉宾教授专程赴湖北省政府做了汇报。项目开发团队,日夜工作,用最短的时间完成了1.0版本系统的研发和部署,实现了面向“捐赠方,慈善组织,受赠方”的国内捐赠物资数据的动态管理。系统具备急需救援物资查询、捐赠单登记及审核、捐赠状态跟踪、受赠方签收资料跟踪以及捐赠证书生成等多项功能。下一步该系统还将成为政府机构、慈善组织与社会公众共享的服务型捐赠平台。截至3月5日,该系统平台已迭代3个版本,在湖北省红十字会与湖北省慈善总会内部正式运行,有效地节省了工作人员对捐赠信息的处理时间,大幅提高了应急物资审核与调度的效率。开发项目组钟波涛、陈健老师与工程师,组成系统实施保障组,深入应急防疫物资调度现场,靠前指导,基于新上线的系统平台,与慈善组织志愿者团队一道,共同组织实施一线物资调度工作。

图2捐赠服务系统界面
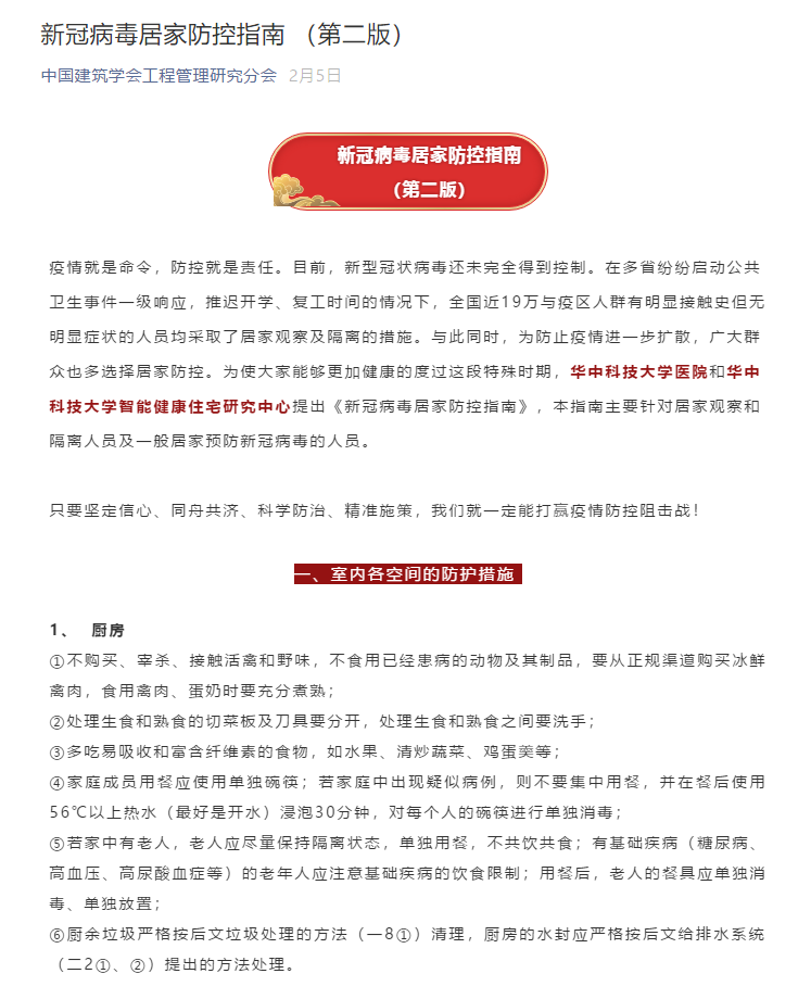
疫情防控期间广大群众多选择居家防控,为保障居家安全,永利3044集团官网智能健康住宅研究中心周迎教授联合校医院专家编写了《新冠病毒居家防控指南》(以下简称为“《指南》”)。《指南》旨在从家庭中厨房、客厅等各生活空间和室内通风、给排水等各系统为着手点,对居家人员可能做出的行为和家庭内可能出现的情况进行全方位的指导。《指南》经中国建筑学会工程管理分会和永利3044集团官网官方公众号发布后,引发广大师生和社会关注,总阅读量迅速达到1万并不断升高。同时,《指南》还被头条新闻网、湖北资源职业公司、建筑名苑等网站和公众号转载,为广大人民群众居家隔离期间健康生活发挥了作用。

图3《新冠病毒居家防控指南》(第二版)
工程管理研究所教师还积极投身公司防疫一线,为保校园平安贡献自己的力量。在公司征集志愿者时,钟波涛老师第一批报名,参加校园居住人员逐户排查和走访工作。孙峻老师主动报名参加了公司第十网格点值班工作,还积极协助上海建玮律师事务所完成向公司同济医院、协和医院各50万元定向捐赠,专门用于一线医护人员的奖励。仲景冰、余群舟老师也主动报名参加公司志愿者,将按计划加入网格点值班。
尽管不能正常办公,工程管理研究所教师仍然克服困难积极开展研究,做好本职工作,以实际行动为抗“疫”做贡献。参加了住房和城乡建设部《新型冠状病毒肺炎疫情对我国建筑业的影响分析报告》的编写工作,2月6日向住建部提交第一阶段工作成果。在研究所统一部署下,2月29日高质量完成了科技部十四五城镇与重大基础设施安全重点专项规划工作;孙峻、叶艳兵、陈珂等老师正奋力推进中国工程院重大咨询项目《中国建造高质量发展战略研究》、重点咨询项目《中国建造2035战略研究》,中国工程科技发展战略湖北研究院重大咨询项目《湖北省建筑业高质量发展战略研究》,中国工程科技发展战略海南研究院课题《绿色海岛智能建造战略研究》,住建部《建筑业“十四五”期间发展趋势研究》等多个课题研究工作;周诚、陈维亚、陈健等老师开展远程办公,推进公司与潍柴集团、山推股份的智能施工服务平台研发。虽然工地尚未复工,余群舟老师仍然坚持每天关注地铁安全,为复工后的工作做好准备。覃亚伟老师虽在外地,仍然积极与武汉国际博览中心等单位联系,参与智能施工服务平台研发工作。
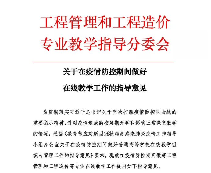
工程管理研究所高度重视疫情期间的教学工作。为做好在线教学工作,专门编写了《主要线上教学方式的特点与选择》《录制PPT讲解及在线教学的说明》等资料发送全系教师。目前,工程管理研究所教师承担的在线教学工作均正常开展。工程管理研究所代表教育部工程管理和工程造价专业教指委秘书处起草了教指委2020工作要点和《关于疫情防控期间做好在线教学工作的指导意见》,并编写了在线教学资源信息(第一期、第二期),受到有关高校的积极评价。

图4教指委指导意见
教育部日前发布了2019年新增专业目录,公司智能建造专业获得批准,成为全国三个设置该专业的双一流高校之一(同济大学2018年度、东南大学2019年度)。智能建造专业将面向未来工程科技、国家战略需求和产业升级转型,以工程科学知识体系为基础、融合土木工程、力学、机械科学与工程、计算机科学与技术、人工智能与自动化、管理科学与工程等多专业交叉的高水平教学、科研队伍,培养工程基础理论扎实、专业知识结构宽广、综合创新能力突出、科学与人文素养深厚的智能建造创新型工程科技人才,具备运用新一代信息技术解决工程建造过程中复杂问题的能力,胜任智能规划与设计、智能装备与施工、智能设施与防灾、智能运维与管理等领域的综合性和专业性工作,能够熟练掌握一种语言(计算机),驱动一台设备(机械),解决一个工程问题(土木)。工程管理研究所在公司和公司支持下,在疫情期间克服各种困难,认真做好新设专业的建设工作,坚持需求导向、标准导向、特色导向,把按社会需求办专业作为专业设置和调整的前提条件,把落实国家标准作为专业建设的底线要求。研究所组织骨干教师积极做好智能建造专业的培养方案、课程体系、教学计划、教学内容和各项招生宣传工作。周诚老师已开展新专业线上招生宣传等准备工作。

图5公司新增智能建造专业
工程管理研究所疫情期间多方关爱员工,积极为员工提供各种帮助。1月27日,研究所就向全体研究生发送了题为《让我们一起期待春暖花开》公开信,以及《关于近期部分返乡同学个人信息泄露等情况的建议》,为稳定同学情绪和维护合法权益提供帮助。研究所还主动跟地方管理部门联系,积极争取改善返乡研究生隔离条件。
疫情尚未结束,工程管理研究所将继续做好教学、科研等各项工作,坚守岗位,为取得共同战“疫”的最后胜利贡献自己的力量。