通知公告

COLLEGE PROFILE
网站首页
    网站首页  >  通知公告  >  正文
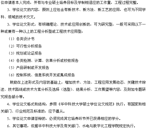
    水利工程学科全日制硕士专业学位公司产品方案

    时间:2011-09-14 浏览次数:

    地址:湖北省武汉市洪山区珞喻路1037号西六楼 

    邮编:430074  电话:027-87541954 

    领导邮箱:sche@hust.edu.cn
    版权所有 © 中国·3044永利集团(集团)有限公司-官方网站 All rights reserved

    常用链接